Markpro 第十届高等教育省级教学成果奖
 

价值引领,数字赋能

——智能采矿工程专业多元协同实验实践教学改革与创新

 
成果主要完成人:
刘伟韬
,
闫莎莎
,
曾一凡
,
张广超
,
常西坤
,
陈军涛
,
张照允
,
刘玉本
,
杜衍辉
,
李振武
,
于海洋
,
赵吉园
,
王俊
,
周尚涛
,
陈 冲
  • 首页
  • 成果简介
  • 团队及成员教育教学成果
  • 应用成效佐证材料
  • 学生创新创业成果
团队及成员教育教学成果
  • 教学成果获奖
  • 教学论文、教材及专著
  • 教师荣誉及获奖
  • 教育教学成果(质量工程)
  • 科研成果获奖

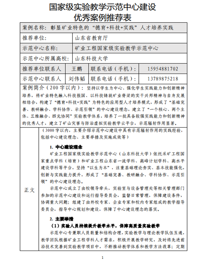
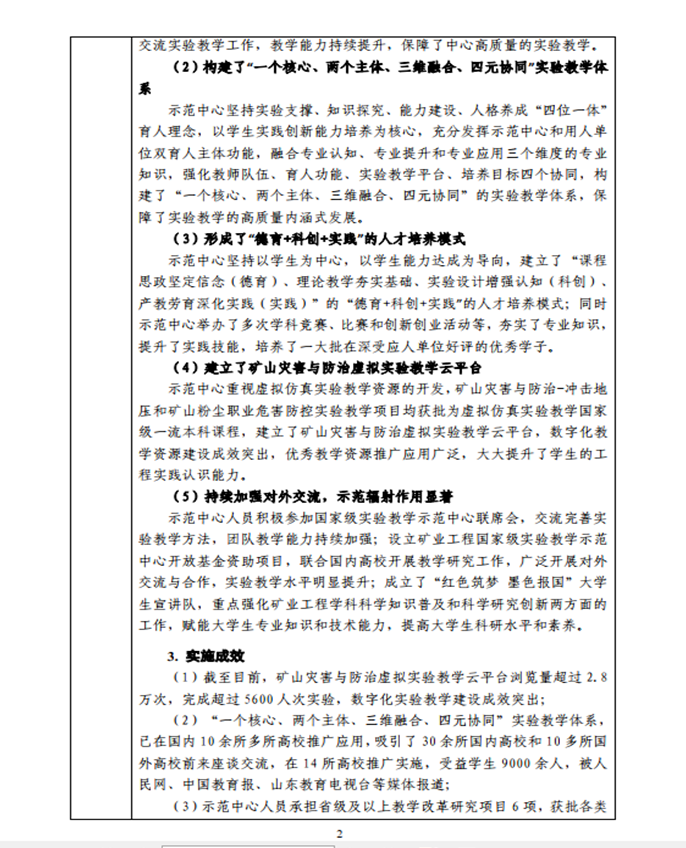
国家级实验教学示范中心建设优秀案例《彰显矿业特色的“德育+科技+实践”人才培养实践》

Copyright © 2025.第十届山东省教学成果奖申报网站    地址:青岛市西海岸新区前湾港路579号 | 电话:0532-86057733 | 邮箱:glinyanshasha@126.com