Markpro 第十届高等教育省级教学成果奖
 

价值引领,数字赋能

——智能采矿工程专业多元协同实验实践教学改革与创新

 
成果主要完成人:
刘伟韬
,
闫莎莎
,
曾一凡
,
张广超
,
常西坤
,
陈军涛
,
张照允
,
刘玉本
,
杜衍辉
,
李振武
,
于海洋
,
赵吉园
,
王俊
,
周尚涛
,
陈 冲
  • 首页
  • 成果简介
  • 团队及成员教育教学成果
  • 应用成效佐证材料
  • 学生创新创业成果
应用成效佐证材料
  • 工程教育专业认证
  • 推广应用证明
  • 第三方机构评价证明
  • 专家推荐评价
  • 学生创新创业成果
  • 实践育人
  • 媒体报道

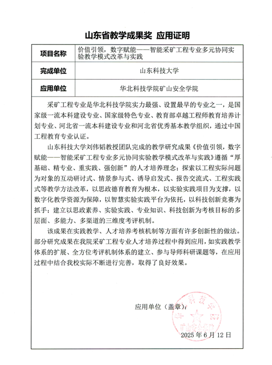
华北科技学院矿山安全学院

Copyright © 2025.第十届山东省教学成果奖申报网站    地址:青岛市西海岸新区前湾港路579号 | 电话:0532-86057733 | 邮箱:glinyanshasha@126.com